中国投资协会财税与投资发展中心
网站首页
Home
中心介绍
Nav
中心部门
Nav
数字基地
Nav
工作动态
Nav
联系我们
Nav
政府合作事业部
投融资事业部
财税政策调研部
规划运营部
切记!零税率≠免税!免税不可抵扣不可退还!
企业财务在增值税税种核算时,难免遇到“零税率”和“免征”,往往容易混淆。
切记!
零税率不等于免税!
目前,我们可以从《增值税暂行条例》和财税 2016 36号文中找到相关规定。
《增值税暂行条例》
财税 2016 36号
因此,
零税率不仅是销售环节免税,而进货环节含进项税还给与退回。
若属于适用增值税一般计税方法的,生产企业可实行免抵退税,而外外贸企业实行免退税处理。
切记!
免税不可抵扣不退还!
增值税免税,是指某项应税行为,在国家相关政策扶持下,该应税行为(销售环节)
不征收增值税,但该进项不允许抵扣,不退还。
对于零税率就没有那优惠了。就比如,新冠病毒疫情期间,为了减轻受影响的纳税人来说,财政局联合国家税务总局临时的政策(财政部 税务总局公告2020年第8号),对
“纳税人提供公共交通运输服务、生活服务,以及为居民提供必需生活物资快递收派服务取得的收入,免征增值税”。
结合相关政策来看,为方便归纳总结,如下思维导图来讲:
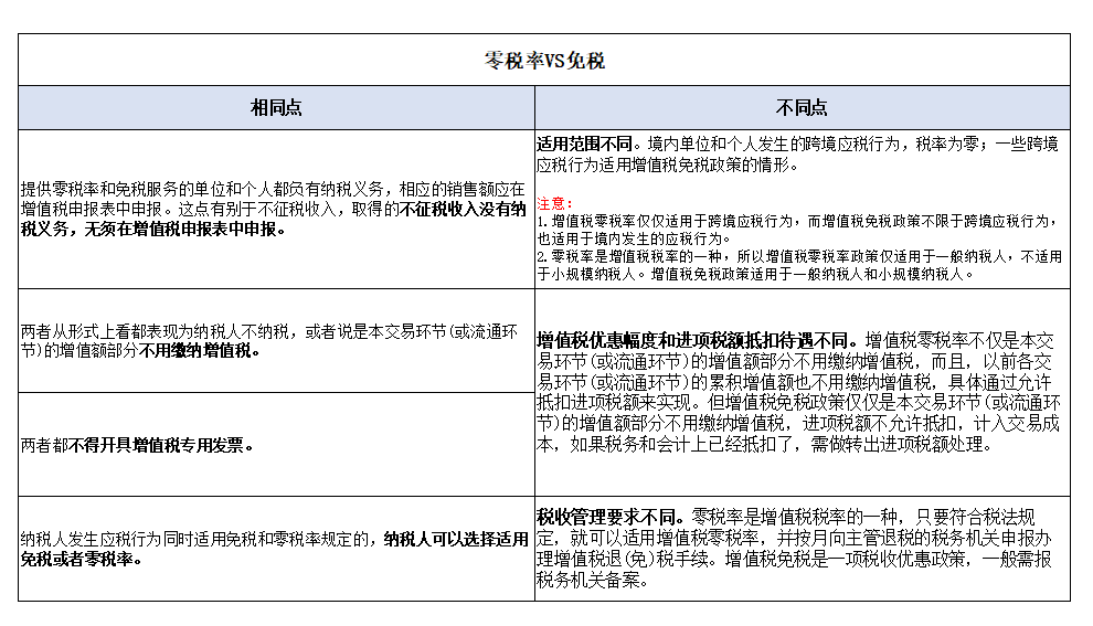
这两类政策,有什么相同与不同呢?一张图掌握~
举几个对应的例子吧:
【例1-1】
XX
电子有限公司以一般贸易方式进口 “防水测试仪” ,申报的商品编号为9026.8090.00(液体或气体的其他测量或检验仪器,进口为零关税),申报货值为3.4万美元。
公司在申报“防水测试仪”的商品功能及工作原理为
“手机部品检测用、利用气压检测、检测手机部件的防水性”
。
审单人审核认为该商品可能为利用压差原理检测手机外壳的气密性的设备。经布控查验,该商品确为利用压差原理检测手机外壳的防水气密性的设备,应归入商品编号9031.8090.90(其他测量、检验仪器、器具及机器,进口关税率5%),补税1.3万元人民币。
【例1-2】
XX公司属于国际物流以一般贸易申报进口 “接料扣” ,申报的商品编号为8479.9090.90(品目8479所列机器及机械器具的其他零件,进口为零关税),申报的商品功能为“连接固定胶带的两端”,申报货值为1.4万美元。
审单人员根据公司申报的信息经分析认为,上述商品可能为一种生产用耗材,而并非机器零件。
“接料扣”又称接料铜扣,主要用在一些大型物料或一些塑料带上。
经布控查验,该商品确为用于固定胶带的铜制“接料扣”, 属于生产过程用耗材,应按照材质归入税则号列7419.9991(其他工业用铜制品,进口关税率9%),补税1万余元人民币。
【例2】
XX公司为
一般纳税人建筑业,在境外施工的A项目,2020年9月自主收取工程款人民币为1000万元。
分析:
根据相关规定,该公司应将1000万元的免税销售额进行价税分离,确认“销项税额”1000÷1.09×9%=82.57万元,然后将82.57万元作为免税额计入“减免税款”科目,同时确认损益。会计分录(单位:万元)
借:银行存款 1082.57
贷:合同结算-价款结算 1000
应交税费-应交增值税-销项税额 82.57
借:应交税费-应交增值税-减免税款 82.57
贷:其他收益等 82.57
该项目为免税的,也就是国家对该公司收取的销售额免于计提销项税额,同时要求应将对应的进项税额作转出及对外开具的发票“税额”栏显示“***”,纳税申报时不单独体现销项税额。
因此,
税额无需单独体现,应直接价税合计金额确认收入。
如下:
借:银行存款 1082.57
贷:合同结算-价款结算 1082.57
注意:
这项项目属于
免税业务
,公司已收取或应收取的全部价款和价外费用,借方应计入“银行存款”“应收账款”“合同资产”等科目,贷方应计入“主营业务收入”“合同结算”等科目,因此,
免税额是不需要反映。
关注!零税率和免税
这些热点问题!
1、纳税人同时适用免税和零税率的,该怎么选择?
根据《营业税改征增值税试点实施办法》的规定:纳税人发生应税行为同时适用免税和零税率规定的,纳税人可以选择适用免税或者零税率。纳税人兼营免税、减税项目的,应当分别核算免税、减税项目的销售额;未分别核算的,不得免税、减税。
纳税人发生应税行为适用免税、减税规定的,可以放弃免税、减税,依照本办法的规定缴纳增值税。放弃免税、减税后,36个月内不得再申请免税、减税。
具体仔细税务机关。
2、企业公益性捐赠税前扣除,应取得什么凭证?
根据《关于公益性捐赠税前扣除有关问题的补充通知》规定:对于通过公益性社会团体发生的公益性捐赠支出,企业或个人应提供省级以上(含省级)财政部门印制并加盖接受捐赠单位印章的公益性捐赠票据,或加盖接受捐赠单位印章的《非税收入一般缴款书》
收据联方可按规定进行税前扣除。
具体咨询税务机关。
3、企业生产经营中,哪些利息可以税前扣除?
根据企业所得税相关规定:企业在生产经营活动中发生的下列利息支出,
准予扣除:
非金融企业向金融企业借款的利息支出、金融企业的各项存款利息支出和同业拆借利息支出、企业经批准发行债券的利息支出;非金融企业向非金融企业借款的利息支出,不超过按照金融企业同期同类贷款利率计算的数额的部分。
企业向除股东或其他与企业有关联关系的自然人以外的内部职工或其他人员借款的利息支出,其借款情况同时符合以下条件的,其利息支出在不超过按照金融企业同期同类贷款利率计算的数额的部分,
准予扣除:
企业与个人之间的借贷是真实、合法、有效的,并且不具有非法集资目的或其他违反法律、法规的行为;企业与个人之间签订了借款合同。
以上关于零税率与免税的财税处理,你都掌握了吗?
▌本文转自:网络
上一篇
关于《国家税务总局关于进一步优化增值税优惠政策办理程序及服务有关事项的公告》的解读
下一篇
刚刚!“内账”被查了!财务总监被抓!国家终于出手!
文章分类:
政策解读
理论研究
分享到: